Instance Verification Kit (IVK)
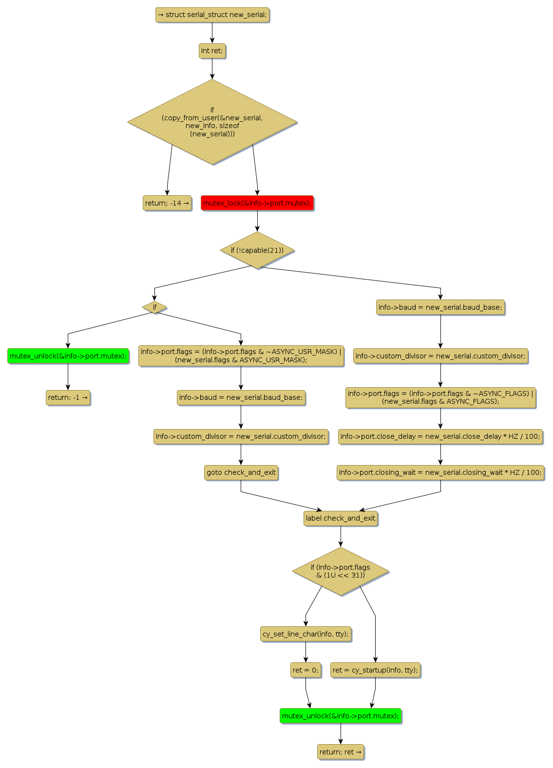
mutex lock @ [62694+30+/linux-3.19-rc1/drivers/tty/cyclades.c]
Instance Signature: mutex
|
The Matching Pair Graph:
|
|
Function Name
|
Control Flow Graph (CFG)
|
Events Flow Graph (EFG)
|
Source Correspondence
|
|
cy_set_serial_info
|
|
|
[62451+18+/linux-3.19-rc1/drivers/tty/cyclades.c]
|